Cập nhật đề minh họa tiếng Trung THPT Quốc gia 2025
Ngày 18/10/2024, bộ Giáo dục và Đào tạo đã công bố đề thi minh họa của 15 môn thi tốt nghiệp THPT 2025, trong đó có đề thi minh họa tiếng Trung THPT Quốc gia 2025. Cùng PREP theo dõi bài viết dưới đây để tham khảo đề thi, đáp án và giải chi tiết đề thi minh họa nhé!
I. Đề thi minh họa tiếng Trung THPT Quốc gia 2025
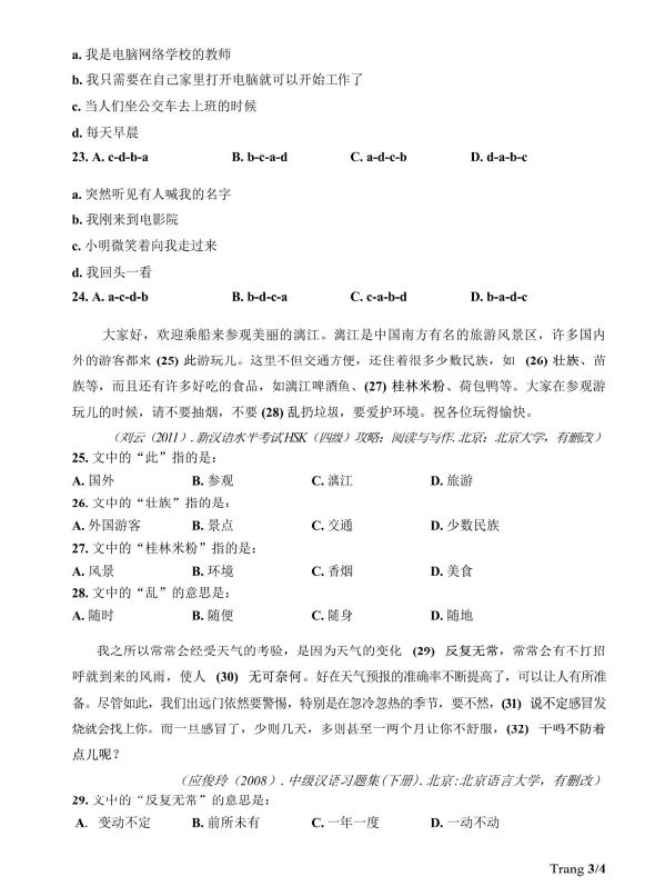
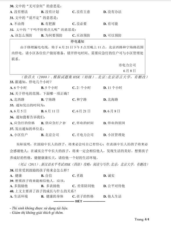
Cấu trúc đề thi minh họa tiếng Trung THPT Quốc gia 2025 đã có sự khác biệt so với các năm trước. Thay vì 50 câu hỏi như đề cũ, cấu trúc đề tiếng Trung THPT Quốc gia minh họa yêu cầu các sĩ tử phải hoàn thành 40 câu hỏi trắc nghiệm trong thời gian làm bài 50 phút. Các sĩ tử hãy xem và download ngay đề thi tiếng Trung tham khảo mới nhất để luyện tập và chuẩn bị thật tốt cho kỳ thi tốt nghiệp đầy cam go sắp tới nhé!




Ngoài ra, nếu bạn muốn in đề về để luyện tập thì có thể tải thêm file PDF tại link sau:
Xem thêm: Đề thi đại học tiếng Trung
II. Đáp án và giải đề minh họa tiếng Trung THPT Quốc gia 2025
Sau khi làm thử bộ đề, bạn có thể tham khảo đáp án và giải thích chi tiết của đề thi minh họa tiếng Trung THPT Quốc gia 2025 mà PREP chia sẻ dưới đây để kiểm tra xem mình đã làm tốt chưa, còn cần cải thiện kiến thức ở phần nào. Từ đó, bạn sẽ tạo cho mình chiến lược ôn thi hiệu quả nhé!
1. Đáp án tham khảo
|
1. A |
2. D |
3. A |
4. A |
5. B |
6. B |
7. A |
8. A |
9. D |
10. A |
|
11. C |
12. B |
13. A |
14. A |
15. B |
16. D |
17. C |
18. D |
19. C |
20. C |
|
21. C |
22. B |
23. C |
24. D |
25. C |
26. D |
27. D |
28. B |
29. A |
30. D |
|
31. D |
32. C |
33. A |
34. B |
35. D |
36. A |
37. C |
38. B |
39. D |
40. A |
2. Giải thích chi tiết (đang cập nhật)
Luyện tập thật nhiều hơn nữa bằng việc tham khảo ngay bài viết:
Trên đây là đề thi, đáp án và giải thích đề thi minh họa tiếng Trung THPT Quốc gia 2025 mà PREP đã tổng hợp. Bạn hãy tham khảo để ôn luyện HSK tại nhà và dễ dàng chinh phục môn tiếng Trung với số điểm mong muốn trong kỳ thi thực chiến sắp tới nhé!

Cô Hoàng Minh Trang là Cử nhân Ngôn ngữ Trung – Đại học Hà Nội, có 9 năm kinh nghiệm giảng dạy tiếng Trung sơ cấp – trung cấp, giao tiếp và luyện thi HSK1-5. Cô có 8 năm làm biên phiên dịch Trung – Việt, Trung – Anh và biên tập sách. Cô từng là biên tập viên báo mạng mảng Tiếng Trung, luôn tâm huyết trong việc truyền cảm hứng học ngôn ngữ đến học viên.
Bình luận
Nội dung premium
Xem tất cảLộ trình cá nhân hoá
Có thể bạn quan tâm
Kết nối với Prep

MSDN: 0109817671.
Địa chỉ liên hệ: Tòa nhà Vinaconex, 34 Láng Hạ, phường Láng, TP Hà Nội.
Trung tâm CSKH tại HN: Lô 21 C2 Khu đô thị Nam Trung Yên, phường Yên Hòa, TP Hà Nội.
Trung tâm CSKH tại HCM: 288 Pasteur, Phường Xuân Hòa, TP Hồ Chí Minh
Trụ sở Công ty: Số nhà 20, ngách 234/35 đường Hoàng Quốc Việt, phường Nghĩa Đô, TP Hà Nội.
Phòng luyện ảo - Trải nghiệm thực tế - Công nghệ hàng đầu.
Hotline: 0931 42 8899.
Trụ sở Công ty: Số nhà 20, ngách 234/35 đường Hoàng Quốc Việt, phường Nghĩa Đô, TP Hà Nội.
Giấy chứng nhận hoạt động đào tạo, bồi dưỡng số 1309/QĐ-SGDĐT ngày 31 tháng 07 năm 2023 do Sở Giáo dục và Đào tạo Hà Nội cấp.























